| [ 索引号 ] | 115001110093482494/2025-00179 | [ 发文字号 ] | 大足水利审批〔2025〕83号 |
| [ 主题分类 ] | 水利、水务 | [ 体裁分类 ] | 行政许可 |
| [ 发布机构 ] | 大足区水利局 | [ 发布日期 ] | 2025-11-26 |
| [ 成文日期 ] | 2025-11-07 | [ 有效性 ] |
| [ 索引号 ] | 115001110093482494/2025-00179 |
| [ 发文字号 ] | 大足水利审批〔2025〕83号 |
| [ 主题分类 ] | 水利、水务 |
| [ 体裁分类 ] | 行政许可 |
| [ 发布机构 ] | 大足区水利局 |
| [ 发布日期 ] | 2025-11-26 |
| [ 成文日期 ] | 2025-11-07 |
| [ 有效性 ] |
关于大足区石刻文化城雨水管网工程(二标段)洪水影响评价准予行政许可的决定
大足水利审批〔2025〕83号
重庆市大足区水利局
关于大足区石刻文化城雨水管网工程(二标段)
洪水影响评价准予行政许可的决定
重庆大足城乡建设投资集团有限公司:
根据你单位关于大足区石刻文化城雨水管网工程(二标段)(项目代码:2404-500111-04-01-756-451)洪水影响评价行政许可申请,我局组织专家对《大足区石刻文化城雨水管网工程(二标段)洪水影响评价报告》进行了审查。根据《中华人民共和国行政许可法》第三十八条、《水行政许可实施办法》第三十二条第一项规定和专家评审意见,现就该工程洪水影响评价作出准予行政许可决定。
一、同意工程河段评价防洪标准采取50年一遇,污水管道工程防洪标准采取50年一遇。
二、原则同意涉河建设方案的洪水影响评价结论
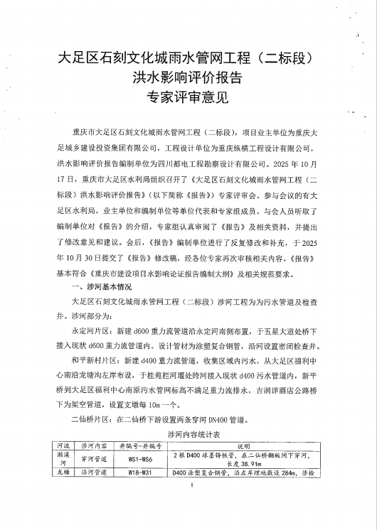
大足区石刻文化城雨水管网工程(二标段)位于棠香街道,包含三个片区,分别为永定河片区、和平新村片区和二仙桥片区,建设内容主要包括新建DN400~DN600污水管道约2.295km。涉及河流为永定河、龙塘沟和濑溪河。
(一)永定河片区
涉河部分为新建D600重力流管道沿永定河南侧布置,于五星大道处桥下接入现状D600重力流管道内,管材为涂塑复合钢管,沿河设置密闭检查井。管道长约1159m,闸阀井共57个,钢管支架悬挂管道长约40m。其中W1-W9段,沿右岸埋地敷设178m,涉检查井9个,设计地面高程376.15~383.112m,埋深约1.089~7.802m;W9-W10段钢管支架悬挂,长40m;W10-W57段右岸埋地敷设941m,涉检查井48个,设计地面高程约372.994m~378.1m,埋深约1.06~4.06m。
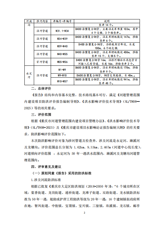
(二)和平新村片区
涉河部分为新建D400重力流管道,从大足区福利中心南沿龙塘沟左岸布设,于拦河堰处跨河接入现状D400污水管道内。新建管道共长1058m,其中左岸沿河管道长约1042m,穿河管道约16m,新建闸阀井40个,新建混凝土支墩9个;W18-W31段,沿龙塘沟左岸埋地敷设,管道长度284m,涉检查井14个,设计地面高程371.55~372.65m,埋深约0.96~2m;W31.1-W34段主要沿左岸布置103m,其中4个支墩,3个检查井,设计地面高约371.06~371.34m,埋深约1.09~1.74m;W34-W39段,沿左岸埋地敷设147m,涉检查井6个,设计地面高约370.86~371.13m,埋深约1.70 ~1.75m。W39-W40段沿桥底架空布设,长度100m,6个砼支墩;W40-W55段沿左岸埋地敷设408m,涉检查井15个,5个支墩,设计地面高约369.16~371.14m,埋深约1.41~3.93m;W55-W56段沿拦河堰后水泥包管穿河接入已有管道,长度16m,涉检查井2个,设计地面高程369.14~369.54m,井埋深约1.59~2m。
(三)二仙桥片区
涉河部分在WS1-WS6段,为2根D400球墨铸铁管,在二仙桥翻板闸下游穿河,每根长约38.91m,设计河底高程361.11m,埋深2m。
三、有关要求
(一)项目法人应妥善处理好工程所涉及的第三方合法水事权益,并按照法律法规办理其他相关手续。
(二)项目法人应主动接受我局对施工期进行施工管理的监督,并服从防汛指挥部门的统一指挥。项目法人要充分重视河道保护工作,严禁向河道内倾倒弃土弃渣,施工完工后应及时拆除施工设施,清除弃渣等阻碍物,确保行洪安全。
(三)工程开工后,项目法人要及时将施工放样资料报送我局,我局将对工程控制坐标在内的涉河事项进行核查。
(四)工程竣工后,项目法人应报告我局,我局将对工程控制坐标在内的涉河事项进行复核;我局根据复核报告,参加工程项目的综合验收。工程经验收合格后方可启用。
(五)本行政许可决定有效期为3年,自签发之日起计算。期满后,若该工程未开工建设,本行政许可决定自行失效;若要继续建设,应重新履行行政许可手续。工程建设过程中涉河建设方案有较大变更的,也应按规定重新办理许可手续。
(六)项目法人应严格按照批复的内容和要求实施。
附件:1.大足区石刻文化城雨水管网工程(二标段)洪水
影响评价报告专家评审意见
2. 大足区石刻文化城雨水管网工程(二标段)涉河
建筑物主要控制点坐标表
重庆市大足区水利局
2025年11月7日
(此件主动公开)




附件2
大足区石刻文化城雨水管网工程(二标段)涉河建筑物主要控制点坐标表
永定河片区控制坐标
|
序号 |
井编号 |
井坐标 |
设计地面高程 |
序号 |
井编号 |
井坐标 |
设计地面高程 | ||
|
X |
Y |
m |
|
|
X |
Y |
m | ||
|
1 |
W-1 |
3283995.943 |
569776.885 |
383.112 |
30 |
W-30 |
3284308.514 |
570181.45 |
375.146 |
|
2 |
W-2 |
3284004.924 |
569794.755 |
377.592 |
31 |
W-31 |
3284334.314 |
570184.676 |
375.105 |
|
3 |
W-3 |
3284014.306 |
569828.475 |
377.317 |
32 |
W-32 |
3284366.644 |
570195.2 |
375.096 |
|
4 |
W-4 |
3284021.392 |
569857.626 |
377.239 |
33 |
W-33 |
3284386.102 |
570199.822 |
375.509 |
|
5 |
W-5 |
3284027.912 |
569886.909 |
376.764 |
34 |
W-34 |
3284409.258 |
570206.131 |
375.504 |
|
6 |
W-6 |
3284032.536 |
569910.459 |
376.775 |
35 |
W-35 |
3284430.618 |
570217.075 |
375.843 |
|
7 |
W-7 |
3284042.877 |
569918.338 |
376.808 |
36 |
W-36 |
3284447.805 |
570230.808 |
375.824 |
|
8 |
W-8 |
3284056.079 |
569922.995 |
377.120 |
37 |
W-37 |
3284457.747 |
570235.516 |
375.406 |
|
9 |
W-9 |
3284067.996 |
569921.58 |
377.579 |
38 |
W-38 |
3284471.637 |
570237.266 |
375.663 |
|
10 |
W-10 |
3284107.424 |
569914.841 |
378.10 |
39 |
W-39 |
3284497.852 |
570222.679 |
375.549 |
|
11 |
W-11 |
3284117.288 |
569924.166 |
376.415 |
40 |
W-40 |
3284519.458 |
570208.216 |
374.735 |
|
12 |
W-12 |
3284122.711 |
569955.207 |
376.583 |
41 |
W-41 |
3284526.445 |
570207.787 |
374.798 |
|
13 |
W-13 |
3284128.791 |
569989.648 |
376.835 |
42 |
W-42 |
3284531.78 |
570213.748 |
375.039 |
|
14 |
W-14 |
3284134.484 |
570024.182 |
376.596 |
43 |
W-43 |
3284540.656 |
570236.046 |
375.227 |
|
15 |
W-15 |
3284137.93 |
570050.961 |
376.570 |
44 |
W-44 |
3284550.323 |
570253.555 |
375.356 |
|
16 |
W-16 |
3284141.012 |
570065.641 |
376.011 |
45 |
W-45 |
3284561.056 |
570270.431 |
375.048 |
|
17 |
W-17 |
3284143.449 |
570082.465 |
376.18 |
46 |
W-46 |
3284580.473 |
570277.966 |
374.962 |
|
18 |
W-18 |
3284149.43 |
570100.866 |
375.645 |
47 |
W-47 |
3284610.191 |
570277.35 |
375.319 |
|
19 |
W-19 |
3284156.73 |
570107.7 |
377.340 |
48 |
W-48 |
3284632.178 |
570276.578 |
373.670 |
|
20 |
W-20 |
3284176.147 |
570112.495 |
375.202 |
49 |
W-49 |
3284645.139 |
570295.578 |
376.60 |
|
21 |
W-21 |
3284189.901 |
570122.486 |
375.543 |
50 |
W-50 |
3284661.485 |
570320.733 |
373.52 |
|
22 |
W-22 |
3284200.986 |
570138.467 |
375.357 |
51 |
W-51 |
3284671.967 |
570340.076 |
373.440 |
|
23 |
W-23 |
3284214.855 |
570152.877 |
375.344 |
52 |
W-52 |
3284689.265 |
570348.449 |
373.330 |
|
24 |
W-24 |
3284229.52 |
570159.276 |
375.917 |
53 |
W-53 |
3284692.176 |
570356.201 |
374.780 |
|
25 |
W-25 |
3284232.408 |
570164.535 |
376.167 |
54 |
W-54 |
3284703.459 |
570382.777 |
373.005 |
|
26 |
W-26 |
3284243.951 |
570166.486 |
375.132 |
55 |
W-55 |
3284696.773 |
570387.128 |
372.994 |
|
27 |
W-27 |
3284255.449 |
570174.473 |
375.270 |
56 |
W-56 |
3284706.386 |
570411.499 |
375.546 |
|
28 |
W-28 |
3284269.744 |
570179.016 |
374.970 |
57 |
W-57 |
3284719.238 |
570425.007 |
375.85 |
|
29 |
W-29 |
3284295.54 |
570182.267 |
375.711 |
|
|
|
|
|
和平新村片区控制坐标(龙塘沟)
|
序号 |
井编号 |
井坐标 |
井顶高程 |
序号 |
井编号 |
井坐标 |
井顶高程 | ||
|
X |
Y |
m |
m |
Y |
m | ||||
|
1 |
W-18 |
3288234.06 |
570807.75 |
372.65 |
21 |
W-36 |
3287923 |
570892.4 |
371.0 |
|
2 |
W-19 |
3288220.3 |
570799 |
372.13 |
22 |
W-37 |
3287915 |
570895.4 |
370.95 |
|
3 |
W-20 |
3288202.68 |
570777.44 |
371.7 |
23 |
W-38 |
3287905 |
570940.3 |
370.91 |
|
4 |
W-21 |
3288178.44 |
570763.52 |
371.64 |
24 |
W-39 |
3287896 |
570966.8 |
370.86 |
|
5 |
W-22 |
3288162.81 |
570752.76 |
371.6 |
25 |
W-40 |
3287862 |
571046.1 |
370.47 |
|
6 |
W-23 |
3288153.23 |
570754.01 |
371.56 |
26 |
W-41 |
3287859 |
571077.6 |
370.31 |
|
7 |
W-24 |
3288148.41 |
570781.22 |
371.6 |
27 |
W-42 |
3287851 |
571119.2 |
371.14 |
|
8 |
W-25 |
3288143.74 |
570808.77 |
371.55 |
28 |
W-43 |
3287847 |
571137.7 |
369.87 |
|
9 |
W-26 |
3288139.46 |
570836.22 |
371.53 |
29 |
W-44 |
3287849 |
571165.6 |
369.88 |
|
10 |
W-27 |
3288147.99 |
570862.87 |
371.84 |
30 |
W-45 |
3287852 |
571193.3 |
369.78 |
|
11 |
W-28 |
3288149.18 |
570885.19 |
371.82 |
31 |
W-46 |
3287854 |
571212.2 |
369.74 |
|
12 |
W-29 |
3288146.02 |
570895.78 |
371.93 |
32 |
W-47 |
3287869 |
571246 |
371.05 |
|
13 |
W-30 |
3288128.1 |
570917.17 |
371.83 |
33 |
W-48 |
3287878 |
571272.3 |
370.05 |
|
14 |
W-31 |
3288120.55 |
570925.12 |
371.84 |
34 |
W-49 |
3287888 |
571298.6 |
370.01 |
|
15 |
W-31-1 |
3288045.18 |
570964.78 |
371.09 |
35 |
W-50 |
3287894 |
571315.2 |
370.03 |
|
16 |
W-31-2 |
3288028.37 |
570951.37 |
371.34 |
36 |
W-51 |
3287889 |
571330.9 |
369.92 |
|
17 |
W-32 |
3288009.96 |
570930.34 |
371.06 |
37 |
W-52 |
3287866 |
571351.2 |
369.36 |
|
18 |
W-33 |
3288043.58 |
570962.6 |
371.09 |
38 |
W-53 |
3287843 |
571367.9 |
371.52 |
|
19 |
W-34 |
3287976.97 |
570888.82 |
371.13 |
39 |
W-54 |
3287821 |
571384.2 |
369.16 |
|
20 |
W-35 |
3287949.01 |
570890.86 |
371.08 |
40 |
W-55 |
3287810 |
571408.3 |
369.16 |
|
|
|
|
|
|
41 |
W-56 |
3287795 |
571414 |
369.54 |
二仙桥涉河点涉河控制坐标(濑溪河)
|
序号 |
井编号 |
井坐标 |
序号 |
井编号 |
井坐标 | ||
|
X |
Y |
X |
Y | ||||
|
1 |
WS1 |
3285985.059 |
572441.417 |
2 |
WS2 |
3285981.918 |
572439.140 |
|
3 |
WS3 |
3285968.774 |
572429.609 |
4 |
WS4 |
3285937.278 |
572406.769 |
|
5 |
WS5 |
3285925.436 |
572398.183 |
6 |
WS6 |
3285922.681 |
572396.185 |
注:本工程涉及的高程为1985国家高程基准、坐标为2000国家大地坐标。
1
网站专栏


















