| [ 索引号 ] | 115001117626752907/2026-00006 | [ 发文字号 ] | |
| [ 主题分类 ] | 财政、金融、审计 | [ 体裁分类 ] | 财政预算、决算 |
| [ 发布机构 ] | 大足区国梁镇 | [ 发布日期 ] | 2026-02-13 |
| [ 成文日期 ] | 2026-02-13 | [ 有效性 ] |
| [ 索引号 ] | 115001117626752907/2026-00006 |
| [ 发文字号 ] | |
| [ 主题分类 ] | 财政、金融、审计 |
| [ 体裁分类 ] | 财政预算、决算 |
| [ 发布机构 ] | 大足区国梁镇 |
| [ 发布日期 ] | 2026-02-13 |
| [ 成文日期 ] | 2026-02-13 |
| [ 有效性 ] |
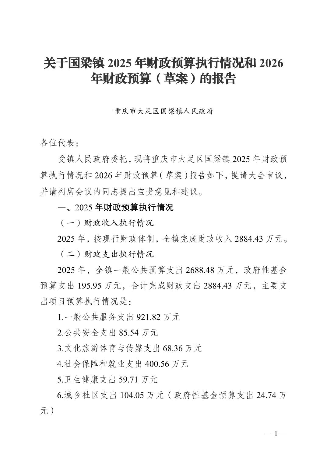
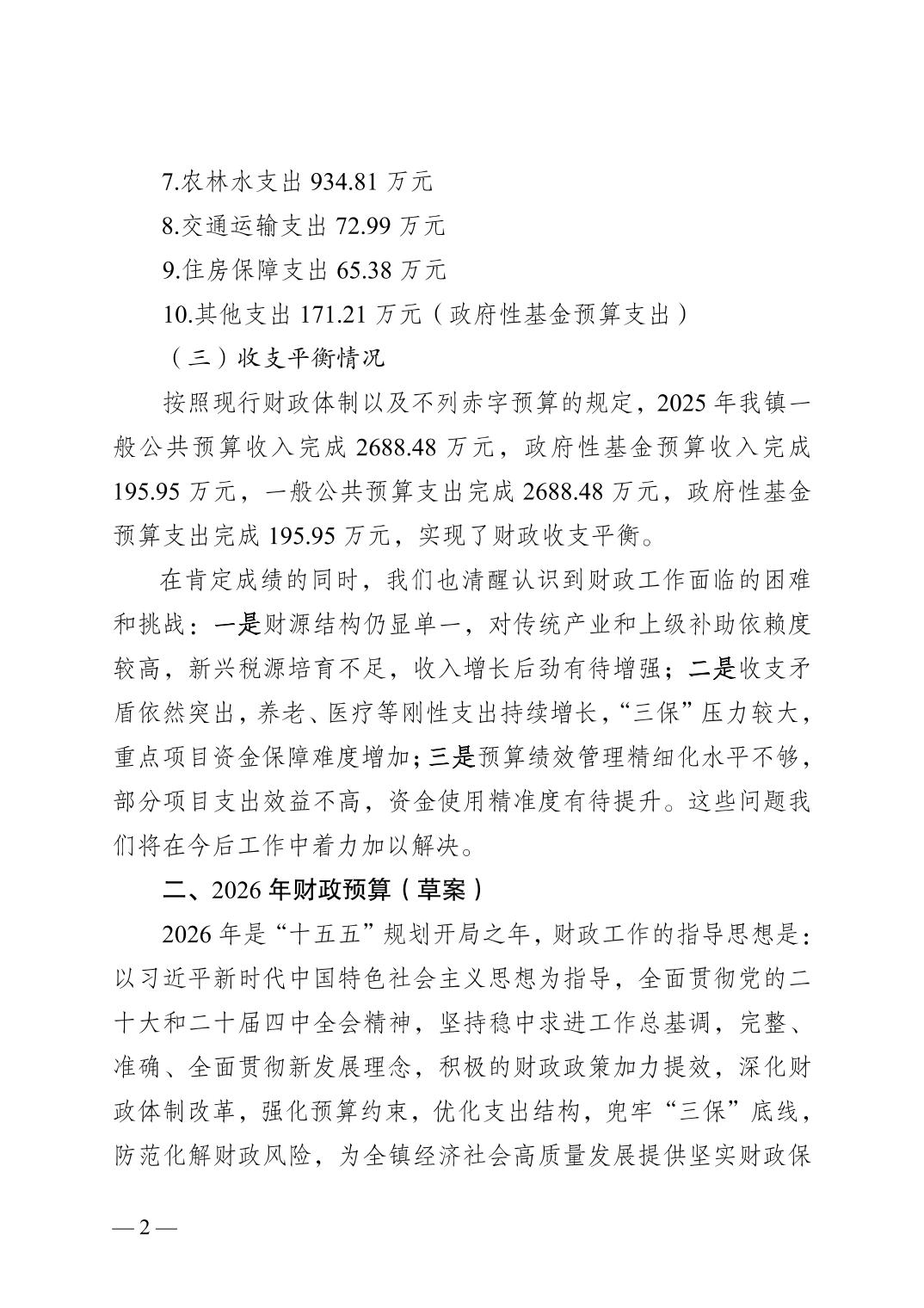
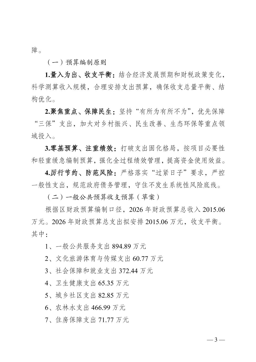
关于国梁镇2025年财政预算执行情况和2026年财政预算(草案)的报告








扫一扫在手机打开当前页
网站专栏


















