| [ 索引号 ] | 11500111009347932X/2025-00264 | [ 发文字号 ] | |
| [ 主题分类 ] | 教育 | [ 体裁分类 ] | 财政预算、决算 | 
| [ 发布机构 ] | 大足区教委 | [ 发布日期 ] | 2025-10-23 | 
| [ 成文日期 ] | 2025-10-23 | [ 有效性 ] | 
| [ 索引号 ] | 11500111009347932X/2025-00264 | 
| [ 发文字号 ] | |
| [ 主题分类 ] | 教育 | 
| [ 体裁分类 ] | 财政预算、决算 | 
| [ 发布机构 ] | 大足区教委 | 
| [ 发布日期 ] | 2025-10-23 | 
| [ 成文日期 ] | 2025-10-23 | 
| [ 有效性 ] | 
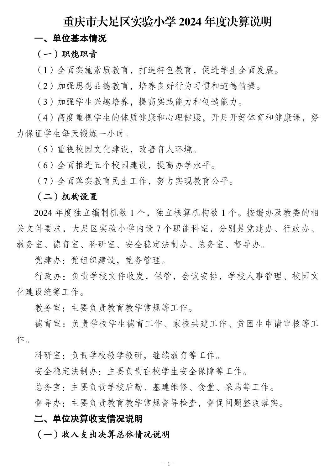
重庆市大足区实验小学2024年度决算说明































扫一扫在手机打开当前页
      
网站专栏
 

















