| [ 索引号 ] | 11500111009348329P/2026-00009 | [ 发文字号 ] | |
| [ 主题分类 ] | 城乡建设(城乡管理) | [ 体裁分类 ] | 财政预算、决算 |
| [ 发布机构 ] | 大足区城管局 | [ 发布日期 ] | 2026-03-11 |
| [ 成文日期 ] | 2026-03-11 | [ 有效性 ] |
| [ 索引号 ] | 11500111009348329P/2026-00009 |
| [ 发文字号 ] | |
| [ 主题分类 ] | 城乡建设(城乡管理) |
| [ 体裁分类 ] | 财政预算、决算 |
| [ 发布机构 ] | 大足区城管局 |
| [ 发布日期 ] | 2026-03-11 |
| [ 成文日期 ] | 2026-03-11 |
| [ 有效性 ] |
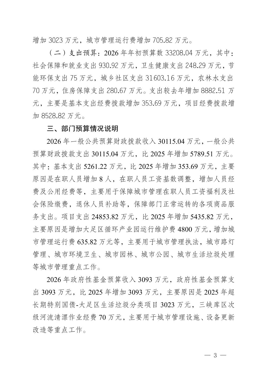
重庆市大足区城市管理局 2026 年部门预算情况说明


























扫一扫在手机打开当前页
网站专栏


















