| [ 索引号 ] | 115001110093482494/2026-00001 | [ 发文字号 ] | 大足水利审批〔2025〕93号 |
| [ 主题分类 ] | 水利、水务 | [ 体裁分类 ] | 行政许可 |
| [ 发布机构 ] | 大足区水利局 | [ 发布日期 ] | 2026-01-05 |
| [ 成文日期 ] | 2025-12-09 | [ 有效性 ] |
| [ 索引号 ] | 115001110093482494/2026-00001 |
| [ 发文字号 ] | 大足水利审批〔2025〕93号 |
| [ 主题分类 ] | 水利、水务 |
| [ 体裁分类 ] | 行政许可 |
| [ 发布机构 ] | 大足区水利局 |
| [ 发布日期 ] | 2026-01-05 |
| [ 成文日期 ] | 2025-12-09 |
| [ 有效性 ] |
重庆市大足区水利局 关于大足区污水系统溢流控制工程(二标段)窟窿河右岸 三驱老大桥到三驱污水处理段污水管网工程洪水影响评价 准予行政许可的决定
大足水利审批〔2025〕93号
重庆市大足区水利局
关于大足区污水系统溢流控制工程(二标段)窟窿河右岸
三驱老大桥到三驱污水处理段污水管网工程洪水影响评价
准予行政许可的决定
重庆大足城乡建设投资集团有限公司:
根据你单位关于大足区污水系统溢流控制工(二标段)窟窿河右岸三驱老大桥到三驱污水处理厂段污水管网工程(项目代码:2405-500111-04-01-667966)洪水影响评价行政许可申请,我局组织专家对《大足区污水系统溢流控制工程(二标段)窟窿河右岸三驱老大桥到三驱污水处理厂段污水管网工程洪水影响评价报告》进行了审查。根据《中华人民共和国行政许可法》第三十八条、《水行政许可实施办法》第三十二条第一项规定和专家评审意见,现就该工程洪水影响评价作出准予行政许可决定。
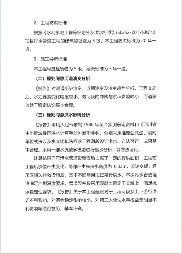
一、同意工程河段评价防洪标准采取20年一遇,工程防洪标准采取20年一遇。
二、原则同意涉河建设方案的洪水影响评价结论
大足区污水系统溢流控制工程(二标段)窟窿河右岸三驱老大桥到三驱污水处理厂污水管网工程位于大足区三驱镇。涉河工程为污水管道及其附属构筑物。
(一)污水管道
沿窟窿河岸边新建一根污水管道,污水管道起点位于三驱老大桥,沿窟窿河右岸布置,接入三驱污水处理厂。
埋地段排水管材采用涂塑复合钢管,架空段采用焊接钢管,规模为DN630x12mm。管道断面形式采用圆形断面,内径管顶平接。管道服务汇水面积52.6hm2,设计流量115.1m3/s,过流能力120.3m3/s,管径为d600,坡度i=0.2%。
(二)附属构筑物
沿管道布置26个压力检查井,平均深度2.5m。井身采用钢筋混凝土现浇,底流水槽为C25混凝土。基础垫层为10cmC20混凝土。砼保护层厚度:井壁40cm、底板40cm、顶板30cm。排水管与检查井连接时在井壁预埋短管。柔性接口处的混凝土基础采用变形缝分离。
防坠网安装在检查井井口,井盖顶面与路面平。距离井盖上顶面360mm处预埋爬梯。井盖选用D400型三防井盖,防坠网网绳为高强度聚乙烯等耐潮防潮材料,网绳直径8毫米;每隔100米左右布置一处通气管,通气管采用DN200钢丝网骨架复合管;气管管口高于河道设计洪水位。
三、有关要求
(一)项目法人应妥善处理好工程所涉及的第三方合法水事权益,并按照法律法规办理其他相关手续。
(二)项目法人应主动接受我局对施工期进行施工管理的监督,并服从防汛指挥部门的统一指挥。项目法人要充分重视河道保护工作,严禁向河道内倾倒弃土弃渣,施工完工后应及时拆除施工设施,清除弃渣等阻碍物,确保行洪安全。
(三)工程开工后,项目法人要及时将施工放样资料报送我局,我局将对工程控制坐标在内的涉河事项进行核查。
(四)工程竣工后,项目法人应报告我局,我局将对工程控制坐标在内的涉河事项进行复核;我局根据复核报告,参加工程项目的综合验收。工程经验收合格后方可启用。
(五)本行政许可决定有效期为3年,自签发之日起计算。期满后,若该工程未开工建设,本行政许可决定自行失效;若要继续建设,应重新履行行政许可手续。工程建设过程中涉河建设方案有较大变更的,也应按规定重新办理许可手续。
(六)项目法人应严格按照批复的内容和要求实施。
附件:1.大足区污水系统溢流控制工程(二标段)窟窿河右岸三驱老大桥到三驱污水处理厂段污水管网工程洪水影响评价报告专家评审意见
2. 大足区污水系统溢流控制工程(二标段)窟窿河右岸三驱老大桥到三驱污水处理厂段污水管网工程涉河建筑物主要控制点坐标表
重庆市大足区水利局
2025年12月9日
(此件主动公开)





附件2
大足区污水系统溢流控制工程(二标段)窟窿河右岸三驱老大桥到三驱污水处理厂段污水管网工程涉河建筑物主要控制点坐标表
|
检查井编号 |
控制点坐标 |
检查井编号 |
控制点坐标 | ||
|
X |
Y |
X |
Y | ||
|
W-1 |
3280703.257 |
560731.5596 |
W-14 |
3280307.755 |
560731.165 |
|
W-2 |
3280700.907 |
560733.1513 |
W-15 |
3280265.27 |
560727.7395 |
|
W-3 |
3280675.257 |
560752.0552 |
W-16 |
3280229.166 |
560724.9218 |
|
W-4 |
3280665.694 |
560748.8554 |
W-17 |
3280201.238 |
560714.0421 |
|
W-5 |
3280633.068 |
560747.0798 |
W-18 |
3280200.223 |
560718.444 |
|
W-6 |
3280591.784 |
560764.8007 |
W-19 |
3280148.365 |
560745.4992 |
|
W-7 |
3280586.518 |
560772.3678 |
W-20 |
3280112.649 |
560753.6483 |
|
W-8 |
3280563.171 |
560778.0134 |
W-21 |
3280106.622 |
560813.9664 |
|
W-9 |
3280489.95 |
560764.9274 |
W-22 |
3280121.544 |
560847.1123 |
|
W-10 |
3280452.983 |
560759.1331 |
W-23 |
3280135.727 |
560881.5217 |
|
W-11 |
3280416.086 |
560753.0841 |
W-24 |
3280148.579 |
560915.9734 |
|
W-12 |
3280379.779 |
560746.2675 |
W-25 |
3280153.389 |
560940.3836 |
|
W-13 |
3280344.427 |
560735.7167 |
W-26 |
3280154.033 |
560958.3728 |
注:本工程涉及的高程为1985国家高程基准、坐标为2000国家大地坐标。
网站专栏


















