| [ 索引号 ] | 115001617448577272/2025-00067 | [ 发文字号 ] | |
| [ 主题分类 ] | 财政 | [ 体裁分类 ] | 财政预算、决算 |
| [ 发布机构 ] | 大足区三驱镇 | [ 发布日期 ] | 2025-10-23 |
| [ 成文日期 ] | 2025-10-23 | [ 有效性 ] |
| [ 索引号 ] | 115001617448577272/2025-00067 |
| [ 发文字号 ] | |
| [ 主题分类 ] | 财政 |
| [ 体裁分类 ] | 财政预算、决算 |
| [ 发布机构 ] | 大足区三驱镇 |
| [ 发布日期 ] | 2025-10-23 |
| [ 成文日期 ] | 2025-10-23 |
| [ 有效性 ] |
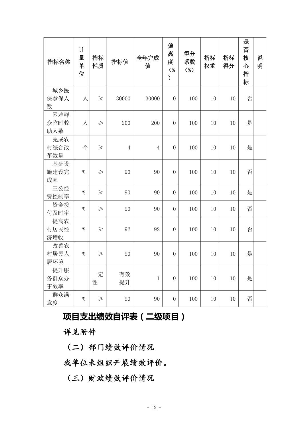
网站专栏


















































