| [ 索引号 ] | 115001117500923541/2025-00022 | [ 发文字号 ] | |
| [ 主题分类 ] | 财政、金融、审计 | [ 体裁分类 ] | 财政 |
| [ 发布机构 ] | 大足区财政局 | [ 发布日期 ] | 2025-02-12 |
| [ 成文日期 ] | 2025-02-12 | [ 有效性 ] |
| [ 索引号 ] | 115001117500923541/2025-00022 |
| [ 发文字号 ] | |
| [ 主题分类 ] | 财政、金融、审计 |
| [ 体裁分类 ] | 财政 |
| [ 发布机构 ] | 大足区财政局 |
| [ 发布日期 ] | 2025-02-12 |
| [ 成文日期 ] | 2025-02-12 |
| [ 有效性 ] |
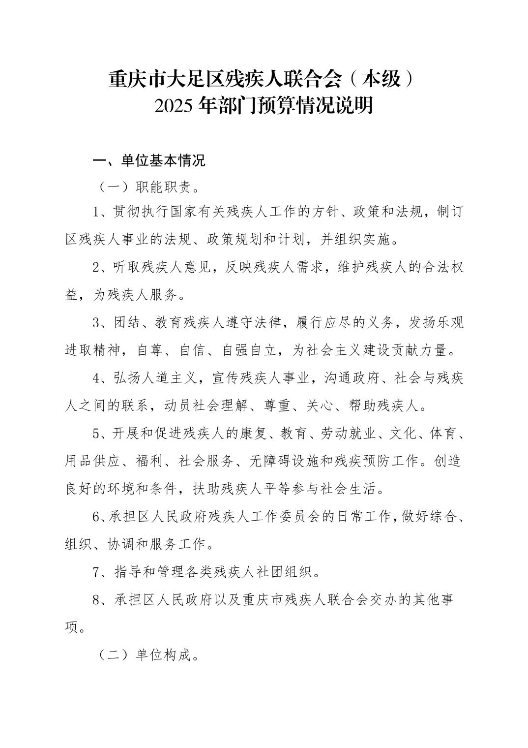
网站专栏














































